新祥旭考研官网欢迎您!


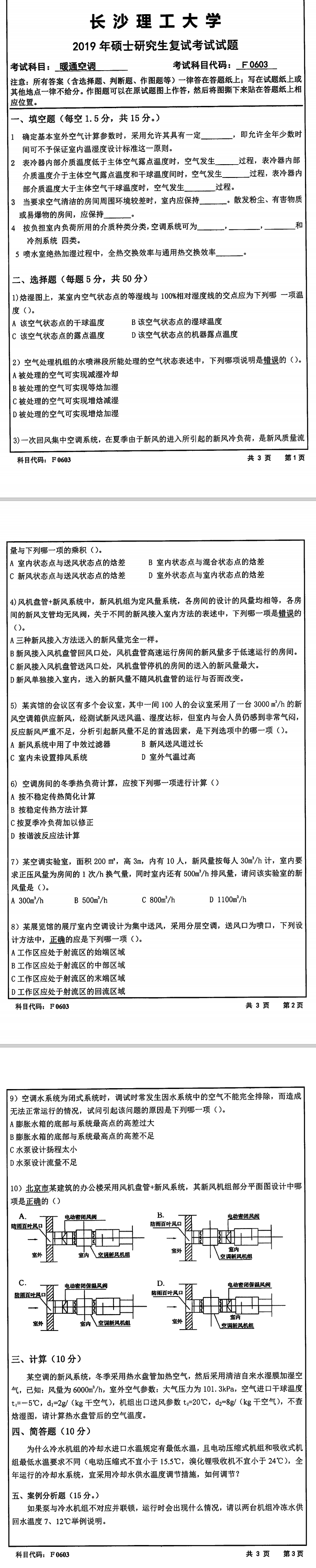
长沙理工大学考研辅导班:2019年长沙理工大学能源与动力工程学院考研复试F0603暖通空考试真题

新祥旭岑老师-xxxedu666 / 2020-04-20

 

新祥旭考研|专注一对一|更懂一对一  

【课程咨询】 新祥旭岑老师

【咨询电话】 133 4100 4451(微信同号)

【咨询Q Q】  339 0451 633

全方位权威辅导,考研复试效率高

面授一对一
在线一对一
魔鬼集训营
咨询课程 预约登记

以效果为导向    以录取为目标

添加微信咨询考研问题
北清考研定制 985考研定制 211考研定制 学硕考研定制 专硕考研定制 北京考研私塾
x