2021复旦大学新闻学考研科目、分数线、招生目录、报录比等资料汇总
一 院校介绍
复旦大学校名取自《尚书大传》之“日月光华,旦复旦兮”,始创于1905年,原名复旦公学,1917年定名为复旦大学,是中国人自主创办的第一所高等院校。上海医科大学前身是1927年创办的国立第四中山大学医学院。2000年,复旦大学与上海医科大学合并。
目前,学校拥有哲学、经济学、法学、教育学、文学、历史学、理学、工学、医学、管理学、艺术学等11个学科门类;2017年,学校入选“双一流”建设高校名单,确立了27个“双一流”建设学科,在QS世界大学排名中列全球第44位,复旦大学位列国内高校第3位,进入ESI世界前1%的学科领域数19个,位列中国大陆高校第2名(并列),是一所世界知名、国内顶尖的综合性研究型大学。

复旦大学新闻学院前身为复旦大学新闻系,创办于1929年9月,是中国历史最悠久的新闻传播教育机构。学院共开设新闻学、传播学、广播电视学三个博士专业,以及新闻学、传播学、广播电视学、广告学、媒介管理学五个学术硕士专业;自2011年起设立新闻与传播硕士专业学位(两年制),现有新闻与传播、财经新闻、新媒体传播、国际新闻传播、全球媒介与传播国际双学位等五个专业方向。

二 2020年招生目录
|
专业代码、名称及研究方向 |
招生计划 |
考试科目 |
备注 |
复试、同等学力加试科目 |
|
013新闻学院 (Tel:021-65643752) |
128 |
|
1.本院拟招收学术学位推免生14人,专业学位推免生57人。 |
|
|
050301 (学术学位)新闻学 01 (全日制)理论新闻学 02 (全日制)中外新闻史 04(全日制)新闻学(单独考试) |
15 |
01.02. 03方向:①101思想政治理论②201英语-或202俄语或203日语③714新闻传播学基础④832新闻传播实务 04方向:①111单独考试思想政治理论②289英语(单)③781新闻传播学基础(单)④931新闻传播实务(单) |
1.本专业拟招收推免生5人。 |
复试科目:①013001专业知识与专业技能、专业外语 |
三 历年分数线
|
年份 |
050301新闻学(学硕)初试成绩基本要求 |
||
|
|
单科(满分=100) |
单科(满分>100) |
总分 |
|
2020 |
55 |
90 |
380 |
|
2019 |
58 |
90 |
365 |
|
2018 |
55 |
90 |
355 |
四 历年报录比
|
年份 |
2018年 |
2017年 |
2016年 |
|||||||||
|
专业及代码 |
报名人数 |
录取人数 |
内含推免人数 |
报录比 |
报名人数 |
录取人数 |
内含推免人数 |
报录比 |
报名人数 |
录取人数 |
内含推免人数 |
报录比 |
|
050301 新闻学 |
223 |
17 |
6 |
13.12 |
212 |
21 |
5 |
10.10 |
250 |
27 |
9 |
9.26 |
五 参考书目及考试大纲
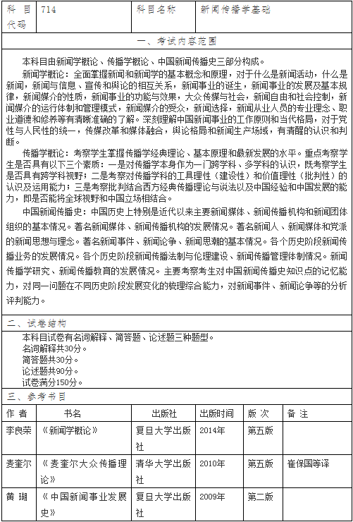
714新闻传播学基础考试大纲

832新闻传播实务考试大纲
|
科 目代码 |
832 |
科目名称 |
新闻传播实务 |
||
|
一、考试内容范围 |
|||||
|
820与823的结合体 820新闻实务初试科目要求考生比较系统地掌握有关新闻实务的基础知识、基本原理及具体要求,具有良好的分析和判断能力,能够运用所学知识进行具体的业务实践。主要包括新闻采访、新闻写作、新闻编辑、新闻评论的基础知识、基本原理和具体要求,并具有综合运用所学知识进行报纸、广播、电视、网络、媒介融合等具体新闻业务实践的能力。实践离不开理论的指导,本科目要求学生对与新闻实务相关的理论有一定程度的掌握;同时,伴随着互联网的飞速发展,新闻业变化巨大,希望考生对业界前沿和发展趋势有关注和把握。 823传播实务考试的主要内容只要包括传播理论的应用、传播学研究方法的应用、网络与新媒体传播、广告与公共关系以及网络舆情媒体应对等。要求考生能了解新闻传播的一般规律、新闻传播研究的重要领域,具有使用理论和方法来观察新闻传播与媒介状况、分析传播与媒介相关问题以及改进传播与媒介实践等的能力。 |
|||||
|
二、试卷结构 |
|||||
|
待定 |
|||||
|
三、参考书目 |
|||||
|
作者 |
书名 |
出版社 |
出版时间 |
版次 |
备注 |
|
沃纳 |
《传播理论:起源、方法与应用》 |
华夏出版社 |
2000年 |
|
|
|
黄瑚 |
《中国新闻事业发展史》 |
复旦大学出版社 |
2009年 |
第二版 |
|
|
张海鹰 |
《网络传播概论新编》 |
复旦大学出版社 |
2008年 |
|
|
|
居延安 |
《公共关系学》 |
复旦大学出版社 |
2008年 |
第四版 |
|
781新闻传播学基础(单)考试大纲

931新闻传播实务考试大纲

六 历年考研真题
2020年复旦大学新闻学考研真题
【714新闻传播学基础考研真题】
名词解释
1.新闻价值
2.公营媒体
3.伯明翰学派
4.非语言符号
5.定本制度
简答题
1.简述新闻叙事的特征。
2.简述內容分析法的操作步骤。
3.简述梁启超对新闻事业的贡献。
论述题
1.论述微信等社交媒体在新闻传播中的应用,以及对人们理解新闻是什么,新闻的特性产生的影响?
2.媒介技术的发展使新闻信息服务越来越好,但是谣言从未消失甚至愈演愈烈,试结合传播学理论分析原因
3.请比较延安《解放日报》和重庆《新华日报》的特色并分析原因。
2019年复旦大学新闻学考研真题
【714真题】
名词解释
1、舆论
2、党性原则
3、算法新闻
4、北大新闻学研究会
5、《华商报》晚刊
简答
1、为什么说新闻是一门选择事实的艺术
2、阐释卡泰斯网络空间社会
3、谈新中国成立时期私营新闻机构的社会化改造 过程
论述
1、后真相的原因和应对
2、你对中国威胁论的看法
3、简述清末到新文化运动时期的新闻业务发展情况
【820真题】
简答题
1. 什么是新闻敏感?怎么增强?
2. 可视化新闻的定义与分类。
3. 新闻采写过程中如何正确使用网络素材。
4. 如何看待“移动互联网时代主编已死”?
论述题
1. 结合实例分析非虚构写作在新闻界近年来兴起的原因。
2. 中央厨房作为有争议的新生事物,分析它的成就与存在的问题。
操作题
1. 消息写作
9月1日澎湃新闻关于哈尔滨酒店失火事件的通讯
2. 评论写作
上海某小区加装电梯工程,文汇报
【823真题】
1. 全员公关
2. 通用数据保护条例 GDPR
3. 环境传播
4. 量表
简答
1. 相比于活动影响,文字符号在传播实务中有什么优势和不足?
2. 请简述公关关系的实事求是原则。
3. 在社会公共管理中,为什么对舆情的分析和研判很重要?
论述
1. 请结合阅读的文献和你自身经历,论述人际传播与人际关系的关联性。
2. 结合一个传播现象,谈谈你对文化产业研究或文化研究的理解。
综合
滴滴温州乐清案件,材料是中国青年报的滴滴公关评论材料。
(材料链接:https://mp.weixin.qq.com/s/fAHelbvm15kAvj8DnY__Kg)
1. 评价滴滴公关得失。
2. 如果你是滴滴公关的负责人,你会怎么做?
3. 结合并列举国内外一些成功或不成功的公关案例说明。
要求2000字 题目自拟。
2018年复旦大学新闻学考研真题
【714新闻传播学基础】
名词解释
1.报刊的有机运动
2.《每周评论》
3.王韬
4.人民日报改版社论《致读者》
5.信息茧房
简答
1.人民性与党性的统- -
2.美国分别在1984年,2017年两次退出联合国教科文组织,谈谈你的看法3.新闻界对真理标准讨论的作用
论述
1.结合案例与理论,谈谈对真人秀的理解
2.焦点小组与深度访谈的对比
3.《新青年》的出版、改组过程以及对新文化运动的贡献
【823真题】
名词解释
1.首因效应
2.个案研究法
3.HTML5(20天20题)
4.科学传播
简答
1.微传播的特征和方式。(20天20题涉及)
2 .公共传播对于社会治理的意义。(20天20题涉及)
3.媒介发展增强了人与社会的移动性,移动性对于人际传播的影响。
论述
1.随着人工智能的发展,对于新闻媒体的影响或改变。(20天20题)
2.在新媒体环境下,如何讲好中国故事,提高中国的对外传播力?(20天20题)
综合题:危机公关
材料:海底捞事件。
要求:运用新闻传播学和公共关系学理论,你觉得海底捞的危机公关如何,企业如何化解危机降低损失,结合成功或者不成功的企业危机公关案例进行说明。(爱传播微信公号专门推送过,20天20题有危机公关失败的案例,还有李文星案、薛之谦事件)
七 关于辅导班
复旦大学是很多人梦寐以求的学府,但是考复旦大学难度也是很高的。因此想要成功考入复旦大学研究生,那么你平时的付出就要比别人更多,复习效率就要比别人更好。
每年都有一批人会参加考研,有人成功,当然就有人失意,为了不让自己留有遗憾,争取一战上岸,我们在备考考研的时候一定要努力。都说兴趣是最重要的老师,学习对于我们考研的人来说并不难,但是要在长达一年的备考复习当中保持热情很难!但如果你选对了复旦大学考研辅导班,那么你的备考复习之路会游刃有余、一路领跑。
复旦大学官方没有开设考研辅导班,但是社会上有很多培训机构,那么问题来了,复旦大学考研辅导机构哪个好?复旦大学考研辅导班该如何选择?
首先,选择靠谱的复旦大学辅导班要看辅导班的师资水平、辅导经验和成功辅导的学员案例,能够辅导考上北大、清华、人大等985、211名校的培训机构是经得起考验的;其次,辅导班要有一整套成熟的辅导流程和方法,辅导就是要在好的方法的引导下学习,如果没有成熟的辅导服务流程,是无法保证辅导质量的。
新祥旭考研一对一定制辅导班,提供个性定制服务系统、目标院校定位系统、公共课资料配置系统、专业课资料配置系统、一对一串讲系统、课堂跟踪系统、复习计划定制系统、复习动态调整系统、学员监督反馈系统、学习效果测评系统、全程追踪答疑系统、应试技巧服务系统、摸底测评训练系统、心理调整评估系统、复试辅导指导系统和调剂技巧指导系统等16大成熟、科学的辅导体系和流程。
新祥旭考研一对一辅导班的核心优势:
科学的辅导体系:新祥旭考研开设有考研专业课一对一辅导、考研公共课一对一辅导、考研全科一对一辅导等一系列考研课程,每个考研课程均是在多年教学实践的基础上不断完善、调整而形成的,取得了良好的效果。
庞大的师资资源:新祥旭考研自2006年创办以来,一直坚持建立和完善庞大的师资库。与其他机构先报名后安排老师不同,新祥旭庞大的师资库保证了学员在报名前可以挑选老师,报名后可以直接上课,对老师不满意还可以及时更换老师。新祥旭考研历经十余年,已经建立起了覆盖全国所有省市大部分高校和各专业近万名的优质师资库体系。庞大的师资库是新祥旭考研最核心的竞争力。
优质的教学服务:新祥旭秉承教学第一、服务至上的原则,为考研学生提供最贴心最有针对性的辅导服务。新祥旭考研一对一辅导,十分注重学员的学习效果。据大数据统计,新祥旭学员对新祥旭的教学服务给予高度赞誉,达到了他们期望的服务标准,许多学员通过新祥旭的辅导和自己的努力,成功考入理想的大学攻读硕士研究生,完成了人生的名校梦想。
专业的服务团队:新祥旭创始人由三本考取北京大学研究生,对考研具有深厚独到的了解。新祥旭的团队大部分具有考研经验或者读研经验,深刻了解考研学生的痛点和需求点,真正解决考研学子的有效学习问题。
新祥旭高端个性化定制一对一考研辅导服务
为您提供最好的考研保障
21复旦大学考研总群:1131839343
咨询热线:18827378604
微信咨询频道:18827378604
微信咨询请扫码

了解更多考研资讯及攻略
请关注微信公众【考研食堂】
每天定时发放考研资讯攻略大餐
千万不要错过哟
关注微信公众号请扫码:



















