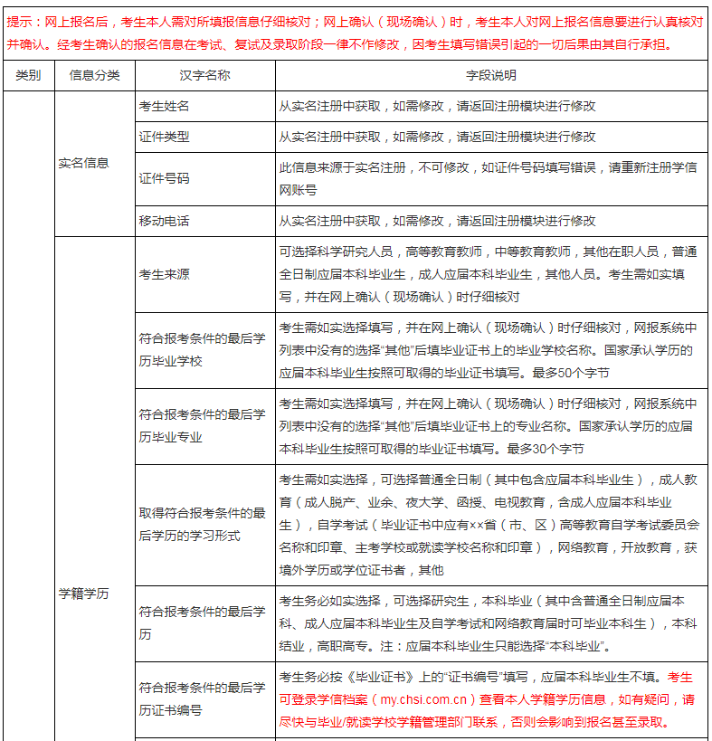
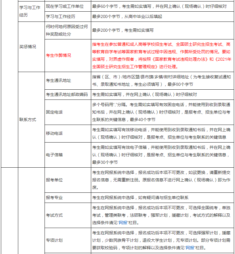
9月14日,中国研究生招生信息网发布了《2021年统考考生需准备的网报信息》,对报名时需要填写的信息进行了说明和表格化列举,建议大家在报名前将自己的各项信息写在一个A4纸上,或者编辑在文档中,以免到时候因为填写的时间过长导致需要重新登录,建议避开报名第一天的高峰期,以免遇到系统卡顿,将时间有效利用在复习上。具体的网报信息如下:




需要注意的是,大家一定要对报名信息进行确认和核对,如果报名信息有误务必在报名时间内修改或者是重新报名,重新报名后只保留最近的一条报名信息,之前的作废,一定要缴费,不要因为之前报名缴费之后的就不缴了,这样报名是无效的,重新报名也没用。如果二次缴费也不用担心,之前的费用会原路退回的,到时候注意查看。如果错过了报名期间才发现报名信息错,那么你最后一次修改机会就是在现场确认的时候。报名完成后,记下自己的报名号。
此外,应届生没有毕业证和学位证,报名前需要在学信网进行学籍学历校验,一定要通过了再报名。
新祥旭专注考研,如果对于考研还有疑问的可以找到我们进行一对一的咨询。报名的时间越来越近,除了需要关注报名信息之外,考生的备考复习也进入了冲刺阶段。这个阶段很多人的复习会觉得力不从心,时间不够用,新祥旭一对一冲刺班可以帮助你。在这个阶段,你的知识水平已经定型了80%,剩下的能够突破的就是自己的易错点和短板,新祥旭一对一针对性的教学,制定私人计划,直系学长学姐全面辅导,那里不会补哪里,并且会根据出题趋势进行考前预测,帮助你考研冲刺!



















