本文将由新祥旭考研徐老师对2021年上海财经大学外国语言学及应用语言学专业考研进行解析。主要有以下版块:2021年招生人数、研究方向、考试科目、参考书目、分数线、报录比等几个方面。
一、2021年招生专业目录
011 外国语学院
050211 外国语言学及应用语言学
1、研究方向:
01(全日制)理论语言学及应用语言学
02(全日制)商务英语研究
2、初试科目:
①101 思想政治理论
②241 二外日语 或 242 二外法语
③617 基础英语与基础知识
④811 学术阅读与写作
3、复试内容:
4、招生人数:8人
二、参考书目
初试推荐参考书目:新祥旭直系学长学姐一对一辅导全套备考复习书目清单及资料
复试:
《语言学教程(第四版)》胡壮麟主编,北京大学出版社(2013 年);
《新编简明英语语言学教程(第 2 版)》戴炜栋、何兆熊主编,上海外语教育出版社(2013 年);
《Ideas and Options in English for Specific Purposes》Basturkmen, H. New York: Routledge.(2005年)
三、历年复试分数线
2020年:384/52/78
2019年:403/51/77
四、历年报录比
2020年:报名人数56人,实际考试53人,统考录取7人,推免1人
2019年:报名人数85人,实际考试81人,统考录取7人,推免4人
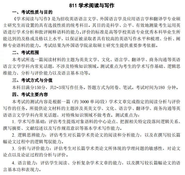
五、初试考试大纲


本文为新祥旭考研独家整理!
更多考研资讯请关注公众号:上财考研联盟
大家在考研时如果遇到了困扰,不管是择校还是备考,都可以找新祥旭徐老师。
最后,希望大家坚持到底,预祝考研的你成功上岸!
新祥旭徐老师电话:15717173284(同微信)



















