新祥旭考研官网欢迎您!
网站首页
|
收藏网站
|
招聘教师
|
招聘员工
|
联系我们
2027考研课程
北大清华全科定制
985高校全科定制
211高校全科定制
普通高校全科定制
经管专业全科定制
政法专业全科定制
人文专业全科定制
社科专业全科定制
外语专业全科定制
艺术专业全科定制
医学专业全科定制
理工专业全科定制
考研全科辅导
名校考研定制
考研复试辅导
专业课一对一
公共课一对一
考研集训课程
名校保研辅导
名校考博辅导
当前位置:
首页
>
招生信息
>
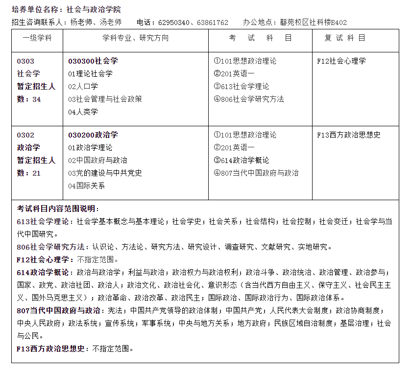
安徽大学考研辅导班:2022年安徽大学社会与政治学院学术学位考研招生人数、考试科目及专业课考试范围
安徽大学考研辅导班:2022年安徽大学社会与政治学院学术学位考研招生人数、考试科目及专业课考试范围
新祥旭罗老师13701149740 / 2021-08-27
考研高分咨询新祥旭罗老师
电话/微信:13701149740
咨询QQ:3219057729
下一篇:
安徽大学考研辅导班:2022年安徽大学马克思主义学院学术学位考研招生人数、考试科目及专业课考试范围
上一篇:
暨南大学考研辅导班:暨南大学智能科学与工程学院2022年硕士研究生招生专业目录、招生人数
全方位权威辅导,考研复试效率高
面授一对一
在线一对一
魔鬼集训营
咨询课程
预约登记
以效果为导向 以录取为目标
添加微信咨询考研问题
×
北清考研定制
985考研定制
211考研定制
学硕考研定制
专硕考研定制
北京考研私塾