本文将由新祥旭考研邱老师对2024年复旦大学电子信息考研进行解析。主要有以下板块:学院简介、招生人数、考试科目、分数线、复习大纲等几大方面。
一、学院简介
复旦大学材料科学系是国内综合性大学中最早设立具有工科性质的院系之一。1982年,为了适应国民经济建设的发展需求,复旦大学组织物理系、化学系部分力量成立了复旦大学材料科学研究所,1986年3月正式建立校直属的材料科学系。经历了30余年的发展,复旦大学材料学科进入ESI国际排名前1‰,2017年“材料科学与工程”入选国家“双一流”建设学科。
主要研究方向:
01(全日制)材料物理与化学
02(全日制)材料学
二、专业目录
招生年份:2023年
拟招生人数:20
推免:17
考试科目:
①101思想政治理论
②201英语(一)
③302数学(二)
④850材料科学基础
备注:
1.本专业拟招收推免生17人。
2.学制3年。
三、参考书目
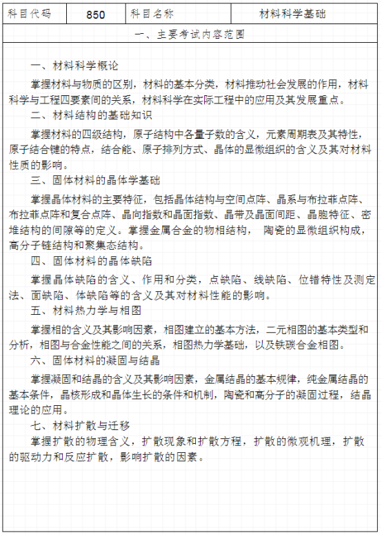
石德珂 《材料科学基础》 出版社机械工业出版社 2003.07
四、复试分数线
2022年:360分
五、复试细则
复旦大学材料科学系2022 年硕士研究生招生 复试工作实施细则为做好2022年硕士研究生招生复试工作,根据教育部和学校有关文件精神,结合院系实际情况,制定本细则。
一、确定复试名单
本系考试招生计划

材料科学系招生工作领导小组依据《复旦大学2022年硕士研究生招生考试考生进入复试的初试成绩基本要求》、招生计划数和考生初试成绩,择优确定复试名单。复试名单在本单位网站上公布。 本系采取差额复试,差额比例不低于120%,末位总成绩并列的考生都进入复试。
二、成立复试专家组成立5 个复试专家组,选派责任心强、教学经验丰富、学术及外语水平较高的人员参加复试。每个复试专家组不少于5 人。
三、审查报考资格按 照《复旦大学2022年硕士研究生考生报考资格审查要求》, 考生须提交以下材料参加复试:
(1)考生准考证和有效身份证件原件。
(2)应届生的学生证原件。
(3)《复旦大学2022年硕士研究生招生考生诚信复试承诺书》。
(4)往届生的学历证书原件和教育部学历证书电子注册备案表(或学历认证报告),学位证书原件(报考专业对学位有要求的考生)。
(5)持在境外获得学历、学位的考生,须提交教育部留学服务中心出具的《国(境)外学历学位认证书》(以应届生身份报考的考生须于录取当年入学前取得《认证书》)。
(6)对于同等学力考生,须查验授课学校教务部门提供的8 门相关专业本科课程考试成绩单原件。
(7)对于在读研究生,须查验培养单位出具的同意报考证明;考生还须在拟录取前提供注销原学籍证明。
(8)对于在录取当年入学前可取得国家承认本科毕业证书的自学考试和网络教育本科生,须查验颁发毕业证书的省级高等教育自学考试办公室或网络教育高校出具的相关证明。
(9)对于少数民族骨干人才计划考生,须查验是否具有《2022年少数民族高层次骨干人才计划考生登记表》。没有《登记表》的,不能列入少数民族骨干计划。
(10)对于“退役大学生士兵”专项计划考生,须查验是否具有《入伍批准书》和《退出现役证》。没有这两项材料的考生,不能列入退役大学生士兵计划。 考生须根据自身实际情况将上述相应材料原件的扫描版(jpg/pdf格式)通过复旦大学研究生报考服务系统上传,复印件于新生报到时提交至院系留存。经审查,若发现考生不符合报考条件,取消其复试资格,初试成绩无效。
四、复试时间、方式、内容复试时间: 3 月 31 日全天(暂定)。 模拟复试时间: 3 月 30 日(暂定)。根据当前疫情形势,采用网络远程在线方式进行复试,通过“腾讯会议”平台实施。 复试是对考生综合素质的全面考察。考核内容包括思想政治素质和品德考核、专业综合知识与技能以及外国语水平等。 每名考生的复试面试时间一般不少于20 分钟,全程录音或录像。
五、考生成绩评定考生的总成绩包括初试成绩和复试成绩,初试成绩占70%、复试成绩占30%,其中初试成绩折算为百分制后按比例计入总成绩。复试成绩中,专业知识成绩占90% 、外国语成绩占10% 。按照总成绩由高到低排名,总成绩相同,复试成绩高者靠前。复试成绩不及格者不予录取。
六、复试结果通知时间及方式复试结果将在复试全部结束后3 个工作日内,通过复旦大学研究生报考服务系统发布。 拟录取名单以学校公示为准。
七、复试纪律要求考生要认真阅读学校和本学院发布的考生须知、在线面试系统考生操作说明等材料,按照工作人员要求参加模拟复试。严格遵守《复试考场规则》,签订《诚信复试承诺书》,确保提交材料真实和复试过程诚信。对复试试题内容及考试过程等保密,在本学科复试工作全部结束前不得对外透露传播。对复试过程中违反考场纪律和考试规定的考生,一经查实,即按有关规定严肃处理,取消录取资格,记入《考生考试诚信档案》,对在校生,由其所在学校按有关规定给予处分,直至开除学籍;对在职考生,通知考生所在单位,由考生所在单位视情节给予党纪或政纪处分。研究生新生入学后3 个月内,学校和学院对所有考生进行全面复查,复查不合格的取消学籍;情节严重的,移交有关部门调查处理。
八、考生咨询方式和监督申诉渠道考生咨询方式:联系电话:021- 31243591(校园准封闭管理期间,请考生通过邮箱进行咨询), 邮箱:weizeng@fudan.edu.cn监督申诉渠道:联系电话:021- 31243528(校园准封闭管理期间,请考生通过邮箱进行咨询), 邮箱:jun_wang@fudan.edu.cn本《细则》自公布之日起实施,未列事项参照学校相关规定执行,由材料科学系负责解释。
复旦大学材料科学系
2022年 3 月 21 日
六、考试大纲





















