本文将由新祥旭考研邱老师对2024年复旦大学文物与博物馆考研进行解析。主要有以下板块:学院简介、招生人数、考试科目、分数线、复试及授课等几大方面。
一、学院简介
复旦大学文物与博物馆学系,简称文博系,是国内创办时间最长、影响最大的文博教学与科研的高教机构之一,是教育部和国务院学位办“全国文物与博物馆专业学位研究生教育指导委员会”秘书长单位。现为学校独立的二级教学研究机构(院级系)。
文博系现有在职教职工46人(截止2022.8)。其中专任教师36人,具有正高级职称17人、副高级职称8人、中级职称11人。专任教师中博士学历94.4%,其中具有海外著名大学博士学位11人。
自1984年创办以来,文博系形成了完整的本科生、硕士生、博士生三个层次的人才学历培养体系。目前,拥有一个文物与博物馆学本科专业,考古学一个学术硕士点和一个博士点,一个文物与博物馆专业硕士点,一个考古学博士后流动站。主要专业方向有:考古学、博物馆学、文化遗产、文物学、文物保护。
主要研究方向:
01(全日制)考古学
02(全日制)博物馆学
03(全日制)文化遗产学
04(全日制)文物保护
二、专业目录
招生年份:2023年
拟招生人数:40
推免:15
考试科目:
①101思想政治理论
②203日语或204英语(二)
③348文博综合
备注:
1.本专业拟招收推免生15人。
2.学制2年。
3.01方向考古学(含科技考古、陶瓷考古):欢迎考古学、物理学、化学、材料学、生物学、艺术学等专业的同学报考;02方向博物馆学:欢迎考古学、文物与博物馆学、教育学、心理学、管理学、艺术学、计算机科学、传播学、国际关系学等专业的同学报考;03方向文化遗产学(含可移动及不可移动文化遗产):欢迎考古学、文物保护学、建筑学、文化人类学、艺术学、文物学等专业的同学报考;研究方向04文物保护(含可移动及不可移动文化遗产保护):欢迎考古学、文物保护学、物理学、化学、材料学、地质学等专业的同学报考。
三、参考书目
《考古学研究入门》
《文物学》
《博物馆教育研究》
《博物馆展览策划理念与实践》
《博物馆学基础》
《文物保护学》
四、复试分数线及复试细则简介
复试分数线:
2022年:365分
复试简介:

总成绩评定:

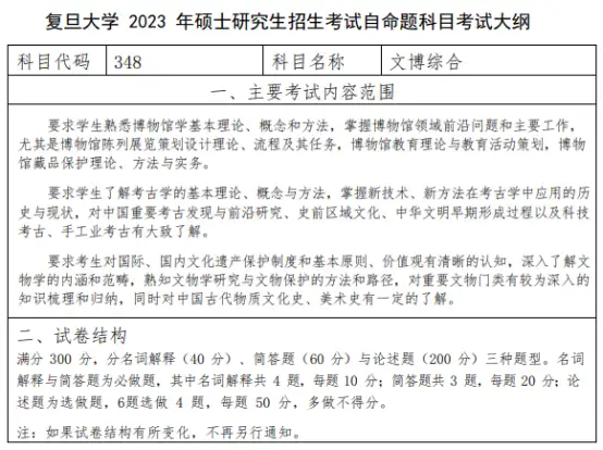
五、考试大纲

六、新祥旭复旦大学348文博综合一对一授课计划
| 课程名称 | 文博综合 | 辅导科目 | 文博综合 |
| 授课老师 | 保密 | 适用学校、专业 | 复旦大学文博专业 |
| 学生分析 | 涉及学员信息不做展示 | ||
| 课程目标 | 针对此考生的特点复习分五步走:1.从课本基础知识开始,把所有的知识点过一遍且考生要理解,课本例题学习透彻;2.针对历年真题逐道练习,并帮助学生修改答案,找到得分点;3.针对上一阶段的练习,找一个比较好的辅助性复习资料,加强练习;4.考前回归,抽查学生背诵内容和答题思路,确保答题方向正确。此方法的好处是,可以在真题基础上找到应试技巧。缺点是对课本知识的实际理解会有侧重点,不会太全面,偏向应试考试的技巧性学习。5.针对每年最新大纲情况做后续授课把控。 | ||
| 教学内容 | 考研形势分析 | 由于国家政策扶持,此专业近些年一直是热门专业,跨专业的考生占一半比例,由于扩招,分数线并没有上升很多,录取均采用差额复试,对考生各方面能力要求均较高,考生不但要具备较扎实的专业知识,还要拥有较强的沟通学习能力。 | |
| 考研真题分析 | 本学校(复旦大学)的真题,均为论述题大题为主,所以要求学生组织答案能力非常高才能拿到高分,最近几年的考题类型比较固定。 | ||
| 课程主要内容 | 本学校(复旦大学)的专业课考试,并无指定教材,只有参考书目。分别为《考古学研究入门》、《文物学》、《博物馆教育研究》、《博物馆展览策划理念与实践》、《博物馆学基础》、《文物保护学》六本。考古学和博物馆学都需要一定的学科基础,对于跨考生难度较大,需要每章节都拓展精讲,结合实际案例,否则难以理解记忆。 | ||
| 学时分配 | 根据所报课程+学生考研时间+学生吸收情况,来做详细分配 | ||
| 课程考核 | 习题主要采用历年真题为主,根据考试形势不间断出题练习。经过复习考生的能力会得到较大幅度的提高。 | ||
| 选读参考资料 | 选读参考资料 | 历年真题(老师提供) | |
| 选读参考资料 | 历年真题(老师提供) |
本文由新祥旭独家整理!



















