本文将由新祥旭考研邱老师对2024年复旦大学税务硕士考研进行解析。主要有以下板块:学院简介、招生人数、考试科目、分数线、复试等几大方面。
一、学院简介
复旦大学经济学院的历史最早可以追溯到1917年成立的复旦商科和1922年成立的经济系,在这里,涌现出一大批杰出的经济学家。自从1985年建院以来,迅速成为中国大陆最著名的经济学教学与研究机构之一。经济学院坚持以培养优秀的学生为崇高使命,为学术研究、金融市场以及政府机构输送了大量杰出人才。目前,学术学位博士研究生招生涵盖了理论经济学和应用经济学几乎所有的二级学科,专业学位的招生包括:金融硕士、国际商务硕士、保险硕士、税务硕士和资产评估硕士。
主要研究方向:
01(全日制)企业税务筹划与风险管理
02(全日制)国际税收
二、专业目录
招生年份:2023年
拟招生人数:53
推免:20
考试科目:
①101思想政治理论
②204英语(二)
③303数学(三)
④433税务专业基础
备注:
1.本专业拟招收推免生20人。
2.学制2年。
三、参考书目
《现代财政学》
《国际税收》
《微观经济学》
《宏观经济学》
《2020税法轻一》
四、复试分数线
2022年:390分
五、复试方案
为做好2022年硕士研究生招生复试工作,根据教育部和学校有关文件精神,结合院系实际情况,制定本细则。
一、确定复试名单
学院研究生招生工作领导小组依据学校公布的考生进入复试的初试成绩基本要求、招生计划和考生初试成绩,择优确定复试名单。复试名单在本单位网站上公布。
本学院采取差额复试,在生源充足的情况下,差额比例一般不低于120%,总成绩相同的末位考生都进入复试。
符合初试成绩基本要求的生源数量少于招生计划120%的学科专业,安排全部合格生源参加复试。
二、成立复试专家组
学院将按专业随机分组进行面试,各专业选派责任心强、教学经验丰富、学术及外语水平较高的人员参加复试。每个复试专家组不少于5人。
三、审查报考资格
按照《复旦大学2022年硕士研究生考生报考资格审查要求》,考生须提交以下材料参加复试:
(1)考生准考证和有效身份证件原件。
(2)应届生的学生证原件。
(3)《复旦大学2022年硕士研究生招生考生诚信复试承诺书》。
(4)往届生的学历证书原件和教育部学历证书电子注册备案表(或学历认证报告),学位证书原件(报考专业对学位有要求的考生)。
(5)持在境外获得学历、学位的考生,须提交教育部留学服务中心出具的《国(境)外学历学位认证书》(以应届生身份报考的考生须于录取当年入学前取得《认证书》)。
(6)对于同等学力考生,须查验授课学校教务部门提供的8门相关专业本科课程考试成绩单原件。
(7)对于在读研究生,须查验培养单位出具的同意报考证明;考生还须在拟录取前提供注销原学籍证明。
(8)对于在录取当年入学前可取得国家承认本科毕业证书的自学考试和网络教育本科生,须查验颁发毕业证书的省级高等教育自学考试办公室或网络教育高校出具的相关证明。
(9)对于少数民族骨干人才计划考生,须查验是否具有《2022年少数民族高层次骨干人才计划考生登记表》。没有《登记表》的,不能列入少数民族骨干计划。
(10)对于“退役大学生士兵”专项计划考生,须查验是否具有《入伍批准书》和《退出现役证》。没有这两项材料的考生,不能列入退役大学生士兵计划。
考生须根据自身实际情况于3月23日-3月24日将上述相应材料原件的扫描版(jpg/pdf格式)通过复旦大学研究生报考服务系统上传,复印件于新生报到时提交至院系留存。复印件提交要求:按照上述材料顺序,用A4纸复印,使用订书机左上角装订。经审查,若发现考生不符合报考条件,取消其复试资格,初试成绩无效。
四、复试时间、方式、内容
复试时间:
金融硕士、资产评估硕士:
2022年3月31日(周四)上午8:30-12:00,下午13:30-17:30
保险硕士、税务硕士、国际商务硕士:
2022年4月1日(周五)上午8:30-12:00,下午13:30-17:30
国际双学位项目外方复试:具体安排另行通知。
模拟复试时间:2022年3月27日8:30-11:30
根据当前疫情形势,采用网络远程在线方式进行复试,通过“腾讯会议”平台实施。
复试是对考生综合素质的全面考察。考核内容主要包括所报考专业的综合知识与技能、外国语水平及思想政治素质和品德考核等。
每名考生的复试面试时间一般不少于20分钟,全程录音或录像。
五、考生成绩评定
考生的总成绩包括初试成绩和复试成绩,初试成绩占60%、复试成绩占40%。复试成绩中,专业知识成绩占80%、外国语听力与口语占20%。按照总成绩由高到低排名。若考生在复试中,任意一项考查内容得分不及格,则评定为复试成绩不合格,不予录取。
六、国际双学位项目复试
申请参加国际双学位项目的考生,除参加复旦大学经济学院组织的复试外,还需参加外方院校组织的复试,同时递交个人中英文简历,复试具体安排另行通知。
七、复试结果通知时间及方式
复试结果将在复试结束后5天内,通过复旦大学研究生报考服务系统发布。
拟录取名单以学校公示为准。
八、复试纪律要求
考生要认真阅读学校和本学院发布的考生须知、在线面试系统考生操作说明等材料,按照工作人员要求参加模拟复试。严格遵守《复试考场规则》,签订《诚信复试承诺书》,确保提交材料真实和复试过程诚信。对复试试题内容等保密,在本学科复试工作全部结束前不得对外透露传播。对复试过程中违反考场纪律和考试规定的考生,一经查实,即按有关规定严肃处理,取消录取资格,记入《考生考试诚信档案》,对在校生,由其所在学校按有关规定给予处分,直至开除学籍;对在职考生,通知考生所在单位,由考生所在单位视情节给予党纪或政纪处分。研究生新生入学后3个月内,学校和学院对所有考生进行全面复查,复查不合格的取消学籍;情节严重的,移交有关部门调查处理。
九、考生咨询方式和监督申诉渠道
考生咨询方式:专业学位研究生教务办公室
电话021-65642870,电子邮箱econzy@fudan.edu.cn。
监督申诉渠道:党委办公室
电话021-65642720,电子邮箱jjxydb@fudan.edu.cn。
校园准封闭管理期间,请考生通过邮箱进行咨询。
本《细则》自公布之日起实施,未列事项参照学校相关规定执行,由经济学院负责解释。
复旦大学经济学院
2022年3月22日
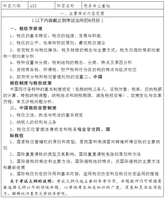
六、考试大纲

本文由新祥旭独家整理!



















