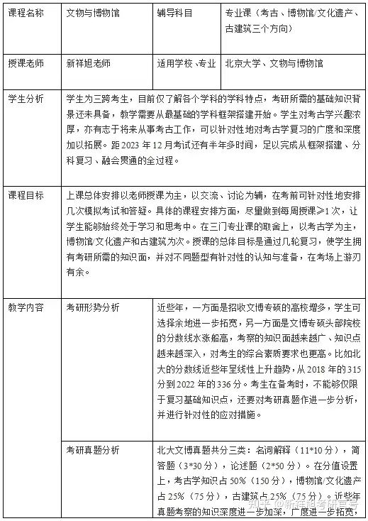
一、院系及专业介绍
如今北大考古拥有国内高校最完整的考古学科体系,学院凝聚了一支年龄结构合理、学科方向均衡、规模效应明显的顶尖师资队伍,现有教师44人,其中教授18人,副教授(含新体制副教授)17人,助理教授9人。同时还十分注重发挥退休老教授的作用和借助其他单位的教学科研力量。总之,师资配置日趋合理,师资力量为全国高校考古教学科研单位中最雄厚者。而北京大学考古专业作为国家重点学科,拥有一批在国内乃至国际享有很高威望的专家学者,和一批优秀的中青年学者及学术带头人,考古教学和科研处于领先水平,在国际上也有很大的影响力,享有“中国考古学家的摇篮”“21世纪中国考古学研究中心”的赞誉。
长期以来,我院极为重视教学科研团队建设,尤其是促动孵化高水平人文交叉、文理交叉、文工交叉学科研究团队。加强优势学科方向,如中国考古学、田野考古、陶瓷考古、佛教考古以及科技考古(特别是碳十四测年、古DNA)等方向的团队建设,以推动教学科研的纵深发展,积极谋求对世界考古的贡献。
文物与博物馆硕士,简称文博专硕(MCHM),是为了适应我国现代文物与博物馆事业发展对文物与博物馆专门人才的迫切需求,完善文物与博物馆人才培养体系,创新文物与博物馆人才培养模式,提高文物与博物馆人才培养质量而特设的专业型硕士研究生学位。
文物与博物馆硕士专业学位的培养目标是:为各级文物管理机构及各类博物馆、研究机构、出版机构、社团组织、文物商店、拍卖行等,培养具备良好的政治思想素质和职业道德素养,具有现代文博事业理念,较好掌握文物与博物馆及相关领域的知识和技能,能胜任较高水平业务或管理工作的高层次、应用型文物与博物馆专门人才。
二、专业目录、招生计划

方向:
00. 不区分研究方向
科目:
①101思想政治理论
②202俄语或203日语或204英语(二)或253法语或254德语
③348文博综合
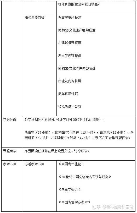
三、参考书
必看参考书目:
《中国考古通论》
《20世纪中国文物考古发现与研究》
《考古学概论》
《中国考古学多卷本》
《文物学》
《中国博物馆学基础》
《文化遗产学》
《中国古代建筑史》
选读参考资料:
《中国文明起源新探》
《考古学初阶》
《博物馆学概论》
《文化遗产导论》
《营造法式注释》
《清式工程则例》
四、分数线
23年:总分365、政治55、英语55、专业一90、专业二90
22年:总分370、政治55、英语55、专业一90、专业二90
21年:总分350、政治55、英语55、专业一90、专业二90
五、初试备考经验
1、零基础复习阶段(6月前)
本阶段根据考研科目,选择适当的参考教材,有目的地把教材过一遍,全面熟悉教材,适当扩展知识面,熟悉专业课各科的经典教材。这个期间非常痛苦,要尽量避免钻牛角尖,遇到实在不容易理解的内容,先跳过去,要把握全局。系统掌握本专业理论知识。对各门课程有个系统性考研一对一辅导加:医务二期,壹酒叁伞,肆柒伞。的了解,弄清每本书的章节分布情况,内在逻辑结构,重点章节所在等。如果有需要可以报一个一对一的辅导班,新祥旭考研专注于一对一辅导,安排的辅导老师都是目标院校专业的高分研究生。
2、基础复习阶段(6-8月)
本阶段要求考生熟读教材,攻克重难点,全面掌握每本教材的知识点,结合真题找出重点内容进行总结,并有相配套的专业课知识点笔记,进行深入复习,加强知识点的前后联系,建立整体框架结构,分清重难点,对重难点基本掌握。同时多练习相关参考书目课后习题、习题册,提高自己快速解答能力,熟悉历年真题,弄清考试形式、题型设置和难易程度等内考研一对一辅导加:医务二期壹酒叁伞肆柒伞。容。考研一对一辅导咨询:医务二期,壹酒叁伞,肆柒伞。要求吃透参考书内容,做到准确定位,事无巨细地对涉及到的各类知识点进行地毯式的复习,夯实基础,训练思维,掌握一些基本概念和基本模型。
3、强化提高阶段(9月-11月)
本阶段要求考生将知识积累内化成自己的东西,动手做真题,形成答题模式,做完的真题可以请考上目标院校的师兄、师姐帮忙批改,注意遗漏的知识点和答题模式;总结并熟记所有重点知识点,包括重点概念、理论和模型等,查漏补缺,回归教材。



六、复试规则及安排
1、复试权重及最终成绩(百分制):
(1)内地考生
学术型专业及英语笔译专业:初试成绩所占权重为70%,复试成绩所占权重为30%;最终成绩为:初试各门总成绩÷5×70%+复试成绩×30%
日语笔译专业及日语口译专业:初试成绩所占权重为60%,复试成绩所占权重为40%;最终成绩为:初试各门总成绩÷5×60%+复试成绩×40%
(2)港澳台生、留学生
最终成绩为复试成绩×100%
2、初取:复试专家组成员独立评分,成绩采取百分制计分,根据专家组成员的评分,计算平均分,60分及格。复试成绩不及格者不予录取。复试成绩及格者,各复试小组按考生最终成绩名次,择优提交建议拟初取名单,宁缺毋滥。经外国语学院复试与录取工作领导小组审定后上报研究生院招生办审批。
七、考研真题
一、名词解释(每题10分,共110分)
1、阿舍利
2、居室葬
3、原始瓷
4、云冈石窟
5、攒宫石藏子
6、总铺作次序
7、出标
8、唐三彩
9、南通博物苑
10、遗产保护
11、历史文化街区
二、简答题(每题30分,共90分)
1、试列举全国不同地区居民的不同院落形态
2、试述珐琅器的工艺特色
3、请辨析世界遗产中“文化遗产”与“文化景观“
三、论述(每题50分,共100分)
1、华南旧石器时代考古近年来的进展与关键问题
2、试述汉唐长安城形制布局的异同



















