一、院系及专业介绍
北京大学外国语学院于1999年6月由英语语言文学系、东方学系、西方语言文学系、俄语语言文学系四个系组建而成,现下设英语语言文学系、俄罗斯语言文学系、法语语言文学系、德语语言文学系、西班牙葡萄牙意大利语言文学系、阿拉伯语言文化系、日本语言文化系、南亚学系、东南亚语言文化系、西亚语言文化系、朝鲜(韩国)语言文化系、亚非语言文学系、外国语言学及应用语言学研究所、世界文学研究所、翻译硕士专业学位教育中心、语言中心,共计12个系2所2个中心;拥有英语、俄语、法语、德语、西班牙语、葡萄牙语、日语、阿拉伯语、蒙古语、朝鲜语、越南语、泰国语、缅甸语、印尼语、菲律宾语、印地语、梵巴语、乌尔都语、波斯语、希伯来语、意大利语21个本科语种专业。与元培学院、历史系共建有外国语言与外国历史专业;与元培学院、考古文博学院联合开设外国语言与外国历史专业-外国考古方向。
除招生语种外,学院还拥有近40种外语(古代语言和现代语言)及跨境语言资源可用于教学和科研,如荷兰语、马来语、柬埔寨语、老挝语、爪哇语、孟加拉语、土耳其语、豪萨语、斯瓦希里语、伊博语、阿姆哈拉语、约鲁巴语、乌克兰语、亚美尼亚语、格鲁吉亚语、阿塞拜疆语、乌兹别克语、库尔德语等现代语言;拉丁语、古希腊语、古冰岛语、阿卡德语、阿拉米语、古叙利亚语、中古波斯语(巴列维语)、苏美尔语、赫梯语、乌伽里特语、吕西亚语、楔形文字、象形文字鲁维语、古埃及象形文字、吐火罗语、于阗语、古俄语等古代语言;藏语、蒙语、满语等少数民族及跨境语言。目前学院开课语言和研究语言的数量仍在稳步增加。
我院的科研方向主要是外国语言、文学和文化研究,目前形成了一支年龄梯队合理、学科分布比较全面、学科带头人比较突出、科研管理规范化的科研队伍。他们除了以各自的系和专业教研室为单位展开科研之外,还以学术研究机构为平台展开跨系、跨专业、甚至跨学科的研究,形成了非常突出的科研能力,取得了一系列显著的成就。
我院教师2001-2020年获国家和省部级的纵向项目272项,其中国家社会科学基金重大项目八项,重点项目八项,同时还获得横向项目多项。在科研成果方面,自2003年至2020年共完成专著289部、译著487部、编著和教材495部、工具书和参考书22部、研究和咨询报告28篇、论文4544 篇。在科研活动方面,2003-2020年共举办国际学术研讨会140次,国内学术研讨会109次,涵盖了外国语言、文学、历史、国际关系、区域研究等诸多领域,所关注的议题始终引领学科风气之先,为各专业领域展示自身研究成果、开展国内国际对话搭建了高端学术平台,对加强学科建设与国际交流起到了积极作用。同时我院的教师还参加各种国际和国内的学术研讨会,每年都有数十人次之多。在科研成果方面,2003-2020年获国家和省部级的科研成果奖励61项,数十位教师因教学科研的突出贡献获得国内外各类荣誉称号、勋章、奖章和奖励。
学院主办有《国外文学》、《语言学研究》、《东方研究》和《日本语言文化研究》等学术刊物,其中《国外文学》和《语言学研究》为全国中文核心期刊。还设有32个虚体研究机构即,欧美文学研究中心、东方学研究院、丝路沿线区域与国别研究中心、外国戏剧和电影研究所、外国语言学和应用语言学研究所、德国研究中心、中东研究中心、佛教典籍与艺术研究中心、世界传记研究中心、阿拉伯伊斯兰文化研究所、东南亚研究所、泰国研究所、印度尼西亚-马来西亚文化研究所、俄罗斯文化研究所、法国文化研究中心、法语语言文化研究中心、巴基斯坦研究中心、印度研究中心、梵文贝叶经及佛教文献研究所、日本文化研究所、巴西文化中心、西班牙语研究中心、以色列和犹太文化研究所、伊朗文化研究所、蒙古学研究中心、英语语言文学研究所、英语教育研究所、 澳大利亚研究中心、加拿大研究中心、新西兰研究中心、韩国学研究中心、柬埔寨研究中心、朝鲜半岛研究中心。
正是在这一系列成就的基础上,我院的外国语言、文学和文化研究在国内占有举足轻重的地位,在某些研究领域达到了国际水平,为开设各类新课程、提高教学质量和人才培养水平奠定了牢固的基础和提供了丰富的资源。
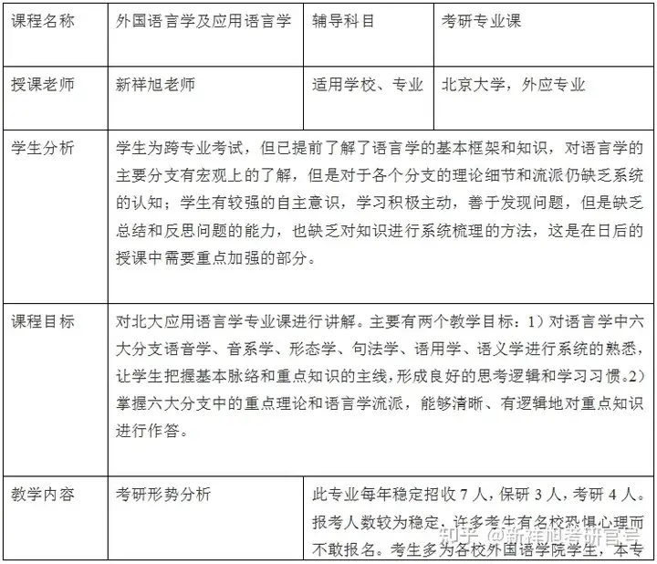
二、专业目录、招生计划

方向:
00. 不区分研究方向
科目:
①101思想政治理论
②201英语(一)或202俄语或203日语或253法语或254德语
③625英语综合知识
④812语言学专业知识
三、参考书
必看参考书目
《语言学教程》、《新编语言学教程》等。
选读参考资料
《索绪尔》中英文、《西方语言学流派》等。
四、分数线
23年:总分365、政治55、英语55、专业一90、专业二90
22年:总分370、政治55、英语55、专业一90、专业二90
21年:总分350、政治55、英语55、专业一90、专业二90
五、初试备考经验
1、零基础复习阶段(6月前)
本阶段根据考研科目,选择适当的参考教材,有目的地把教材过一遍,全面熟悉教材,适当扩展知识面,熟悉专业课各科的经典教材。这个期间非常痛苦,要尽量避免钻牛角尖,遇到实在不容易理解的内容,先跳过去,要把握全局。系统掌握本专业理论知识。对各门课程有个系统性考研一对一辅导加:医务二期,壹酒叁伞,肆柒伞。的了解,弄清每本书的章节分布情况,内在逻辑结构,重点章节所在等。如果有需要可以报一个一对一的辅导班,新祥旭考研专注于一对一辅导,安排的辅导老师都是目标院校专业的高分研究生。
2、基础复习阶段(6-8月)
本阶段要求考生熟读教材,攻克重难点,全面掌握每本教材的知识点,结合真题找出重点内容进行总结,并有相配套的专业课知识点笔记,进行深入复习,加强知识点的前后联系,建立整体框架结构,分清重难点,对重难点基本掌握。同时多练习相关参考书目课后习题、习题册,提高自己快速解答能力,熟悉历年真题,弄清考试形式、题型设置和难易程度等内考研一对一辅导加:医务二期壹酒叁伞肆柒伞。容。考研一对一辅导咨询:医务二期,壹酒叁伞,肆柒伞。要求吃透参考书内容,做到准确定位,事无巨细地对涉及到的各类知识点进行地毯式的复习,夯实基础,训练思维,掌握一些基本概念和基本模型。
3、强化提高阶段(9月-11月)
本阶段要求考生将知识积累内化成自己的东西,动手做真题,形成答题模式,做完的真题可以请考上目标院校的师兄、师姐帮忙批改,注意遗漏的知识点和答题模式;总结并熟记所有重点知识点,包括重点概念、理论和模型等,查漏补缺,回归教材。



六、复试规则及安排
1、复试权重及最终成绩(百分制):
(1)内地考生
学术型专业及英语笔译专业:初试成绩所占权重为70%,复试成绩所占权重为30%;最终成绩为:初试各门总成绩÷5×70%+复试成绩×30%
日语笔译专业及日语口译专业:初试成绩所占权重为60%,复试成绩所占权重为40%;最终成绩为:初试各门总成绩÷5×60%+复试成绩×40%
(2)港澳台生、留学生
最终成绩为复试成绩×100%
2、初取:复试专家组成员独立评分,成绩采取百分制计分,根据专家组成员的评分,计算平均分,60分及格。复试成绩不及格者不予录取。复试成绩及格者,各复试小组按考生最终成绩名次,择优提交建议拟初取名单,宁缺毋滥。经外国语学院复试与录取工作领导小组审定后上报研究生院招生办审批。



















