新祥旭StudyWithMe导读:本文包含23年北京航空航天大学机械工程及自动化学院140300设计学(学术学位)考研的初试经验、参考书、分数线、招生人数、复试流程、真题题型、难度分析等干货。
一、北京航空航天大学机械工程及自动化学院考研招生专业目录

- 学院代码及名称:007机械工程及自动化学院
- 专业代码及名称:140300设计学(学术学位)
- 专业拟招收人数:4
- 研究方向名称:产品设计
- 专业备注:学制3年,全日制学习方式。561科目需考生自带画板。参加全国统一考试的考生,必须选择北京航空航天大学报考点。
二、北京航空航天大学140300设计学(学术学位)考研参考书
《新祥旭-北京航空航天大学140300设计学(学术学位)考研一对一复习规划》
《新祥旭-北京航空航天大学140300设计学(学术学位)考研复习资料》
知点考博 | 新祥旭StudyWithMe
三、北京航空航天大学140300设计学(学术学位)考研考试大纲(题型、分值、考试范围)
661艺术设计理论综合考试大纲(2024版)
“艺术设计理论综合”重点考查中外美术史、设计艺术史及相关知识与理论,满分150分,考试时间180分钟。
一、考试内容
1.中外美术史基础知识。
2.美学理论和美术概论基础知识。
3.艺术设计学的基础知识及理论。
二、考试要求
1.闭卷考试。
2.文理通顺、论证有据、卷面整洁。
三、考试重点
1.中外美术史通识基础知识。
2.现当代美学理论对艺术创作与设计实践的影响。
3.设计艺术学的历史与发展。
四、评判标准
1.主观题60%。
2.客观题40%。
561艺术设计基础考试大纲(2024版)
“艺术设计基础”是判定应试者是否具备应有的审美造型综合能力或艺术设计创作能力的专业基础考试科目,满分150分,考试时间180分钟。
一、考试内容
1. 人物素描与速写
2. 设计基础(手绘)
(考生任选其中一项考试内容,如多选则计0分。)
二、考试要求
1.人物素描与速写:人物素描(画照片,四开),人物姿态速写(四开),限用铅笔或碳笔,表现形式不限。
2. 设计基础(手绘):命题设计与创作(四开),材料及形式不限。
3. 考生需要自带画板。
三、考评要点
1.人物素描及速写
1) 是否具备较为扎实的造型能力
2) 是否在充分体现基本造型能力的前提下较好地发挥个性特色
3) 允许考生结合既定研究方向进行特色表达
2. 设计基础(手绘)
1) 命题设计与创作
2) 是否能够明确表现主题,体现清晰的概念
3) 是否具有独特的创意
4) 是否具有较好的设计表达能力
5) 是否能够较为自如地把控整体画面效果
四、评卷标准
根据考评要点综合评判试卷所体现的专业水平。
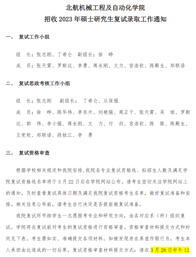
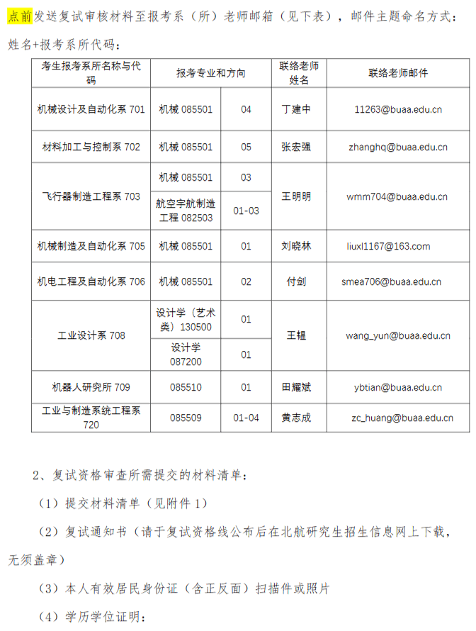
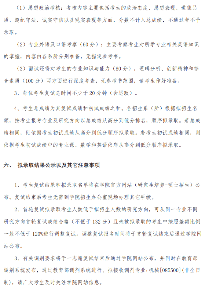
四、北京航空航天大学机械工程及自动化学院考研复试流程





新祥旭考研,考研考博有疑惑,可咨询电话/微信: 13657256749,QQ:2764509990 新祥旭考研集训营的优势 相信各位考生都深知考研对于个人和事业发展的重要性。为了能够提高自己的知识水平和考研竞争力,需要多方比较,为自己选择一家专业的考研集训营。 首先,新祥旭考研集训营提供的系统学习环境是其最大的优点之一。在集训营中,考生与来自全国各地的考生同住、同吃、同学习,这种浓厚的学习氛围有助于实施严格的学习计划。每天早上,大家都会按时集中到教室学习。课堂教学是精细化的小班授课,各位授课老师对于考研的知识点讲解得深入浅出,对于学生解答疑惑也耐心细致。通过这种系统的学习,考生对于考研相关知识的掌握大大提高。 其次,新祥旭考研集训营注重学生的个性化辅导。考研集训营中的导师团队不仅内容丰富、授课有深度,还会对考生进行个性化指导。他们会根据学生的基础情况和复习进度,制定个性化的学习计划,并密切关注学生的学习动态。如果遇到学习上的问题,考生可以随时向授课老师咨询,他们会给予及时的解答和复习建议。这种个性化辅导让大家在集训营中得到了更好的备考效果。 第三,新祥旭考研集训营提供的学习资源丰富多样。在集训营中,考生可以获得大量的学习资料和辅导笔记,这些资料基于考研的考试大纲和历年考研的重难点,能帮助大家更为高效地复习,而不是把时间精力放在低频考点或者“偏、难、怪”的题型上。 新祥旭考研2025年考研集训营全年课程安排 新祥旭考研集训营现场实况 新祥旭考研,考研考博有疑惑,可咨询电话/微信: 13657256749,QQ:2764509990 我们深耕考研领域17年,覆盖了全国各985、211高校的所有专业+普通高校的常规专业。助力你的复习,高效全面,快人一步! 名校备考,高效复习,你需要更聪明的方式! 


























