新祥旭StudyWithMe导读:本文包含23年北京航空航天大学数学科学学院数学/统计学学硕891数学专业综合考研的初试经验、参考书、分数线、招生人数、复试流程、真题题型、难度分析等干货。
一、北京航空航天大学数学科学学院考研招生专业目录
- 学院代码及名称:009数学科学学院
- 专业代码及名称:070100数学(学术学位)
- 专业拟招收人数:51
- 研究方向名称:代数学及其应用
- 专业备注:学制3年,全日制学习方式。含强基计划6个。
- 学院代码及名称:009数学科学学院
- 专业代码及名称:071400统计学(学术学位)
- 专业拟招收人数:5
- 研究方向名称:应用统计学
- 专业备注:学制3年,全日制学习方式。

二、北京航空航天大学数学学硕891数学专业综合、609数学专业基础课考研参考书
609数学基础:
1、《高等代数》北京大学(第三版)高等教育出版社;
2、《线性代数(数学用)》,李尚志编著,高等教育出版社,2006年版
3、《数学分析》(上、下册)陈纪修等(第三版),高等教育出版社
4、《数学分析》(上、下册)华东师范大学数学系编(第四版)高等教育出版社891数学综合:
1、《常微分方程》东北师范大学第三版,高等教育出版社
2、《概率论及数理统计》(上、下册,邓集贤等,高等教育出版社 2009 年
3、《概率论与数理统计》严士健等,高等教育出版社,1997 年
注意:《数学分析》和《概率论及数理统计》教材二选一即可
《新祥旭-北京航空航天大学数学学硕891数学专业综合考研一对一复习规划》
《新祥旭-北京航空航天大学数学学硕891数学专业综合考研复习资料》
知点考博 | 新祥旭StudyWithMe
三、北京航空航天大学数学学硕891数学专业综合、609数学专业基础课考研考试大纲(题型、分值、考试范围)
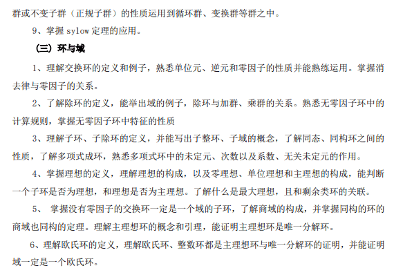
891 数学专业综合课考试大纲




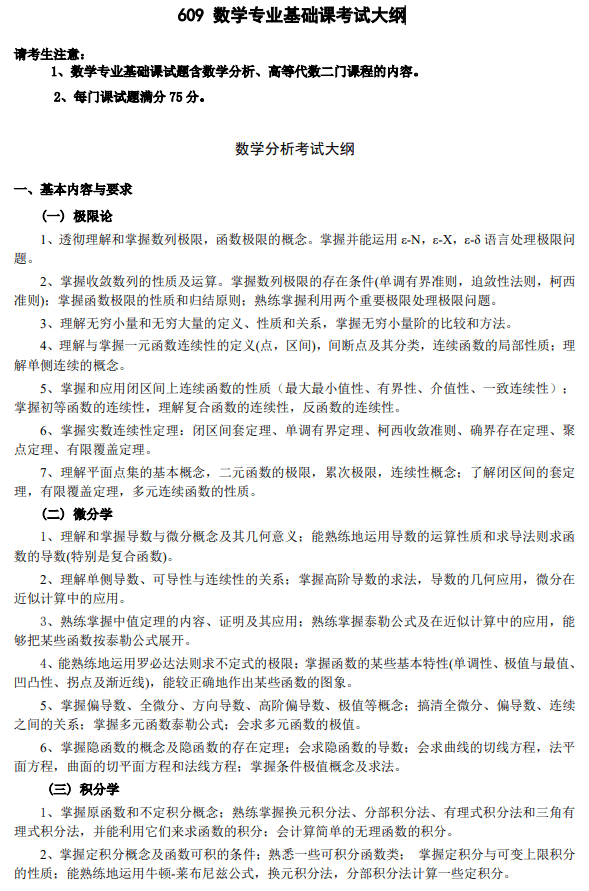
609 数学专业基础课考试大纲



四、北京航空航天大学数学科学学院考研复试流程





新祥旭考研,考研考博有疑惑,可咨询电话/微信: 13657256749,QQ:2764509990 新祥旭考研集训营的优势 相信各位考生都深知考研对于个人和事业发展的重要性。为了能够提高自己的知识水平和考研竞争力,需要多方比较,为自己选择一家专业的考研集训营。 首先,新祥旭考研集训营提供的系统学习环境是其最大的优点之一。在集训营中,考生与来自全国各地的考生同住、同吃、同学习,这种浓厚的学习氛围有助于实施严格的学习计划。每天早上,大家都会按时集中到教室学习。课堂教学是精细化的小班授课,各位授课老师对于考研的知识点讲解得深入浅出,对于学生解答疑惑也耐心细致。通过这种系统的学习,考生对于考研相关知识的掌握大大提高。 其次,新祥旭考研集训营注重学生的个性化辅导。考研集训营中的导师团队不仅内容丰富、授课有深度,还会对考生进行个性化指导。他们会根据学生的基础情况和复习进度,制定个性化的学习计划,并密切关注学生的学习动态。如果遇到学习上的问题,考生可以随时向授课老师咨询,他们会给予及时的解答和复习建议。这种个性化辅导让大家在集训营中得到了更好的备考效果。 第三,新祥旭考研集训营提供的学习资源丰富多样。在集训营中,考生可以获得大量的学习资料和辅导笔记,这些资料基于考研的考试大纲和历年考研的重难点,能帮助大家更为高效地复习,而不是把时间精力放在低频考点或者“偏、难、怪”的题型上。 新祥旭考研2025年考研集训营全年课程安排 新祥旭考研集训营现场实况 新祥旭考研,考研考博有疑惑,可咨询电话/微信: 13657256749,QQ:2764509990 我们深耕考研领域17年,覆盖了全国各985、211高校的所有专业+普通高校的常规专业。助力你的复习,高效全面,快人一步! 名校备考,高效复习,你需要更聪明的方式! 


























