考研私塾模式是一种专门为考研学生提供定制化学习辅导的教学模式。它通常采取封闭集训的方式,旨在通过集中的学习环境和个性化的教学服务,帮助学生更有效地备考研究生入学考试。
考研私塾模式的主要特色包括:
1.定制化教学:根据学生的学习基础、目标院校和专业方向等因素,制定个性化的学习计划和教学方案,确保学生能够有针对性地提升各项能力。
2.封闭集训:学生需要在特定的场所进行集中学习,这样可以减少外界干扰,提高学习效率。同时,私塾通常会提供食宿等生活服务,确保学生在备考期间能够全身心地投入到学习中。
3.名师指导:私塾通常会聘请具有丰富教学经验和考研辅导经验的老师进行授课,他们可以根据学生的实际情况提供有针对性的指导和建议。
4.全程跟踪:私塾会对学生的学习进度和成绩进行全程跟踪,并根据实际情况进行调整和优化教学计划。同时,私塾还会提供定期的检测和模拟考试,帮助学生了解自己的备考情况。
考研私塾模式的优点在于,它可以提供更为全面和个性化的教学服务,帮助学生更好地备考研究生入学考试。封闭集训的方式也可能会对学生的心理和生理造成一定的压力。
因此,在选择考研私塾模式时,学生需要综合考虑自己的实际情况和需求,权衡利弊后做出决策。同时,也需要注意选择正规如新祥旭考研私塾以确保教学质量和效果。
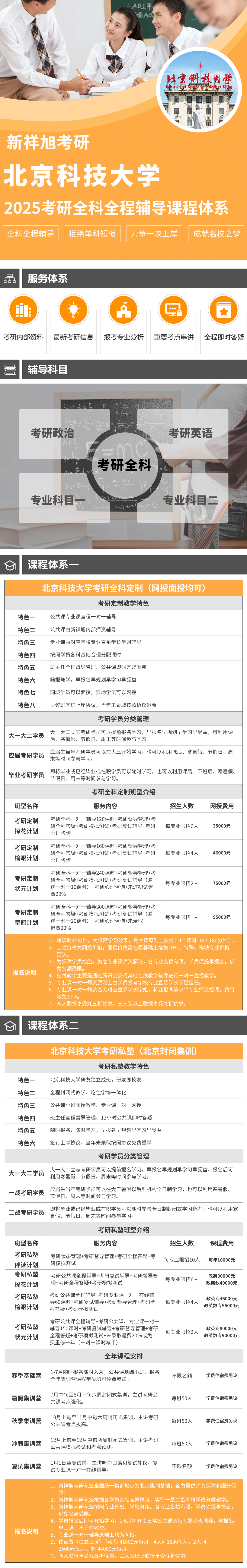
新祥旭考研机构开设有北京科技大学考研私塾课程,北京科技大学考研私塾为北京科技大学考研学子提供专属的封闭式集训学习环境,考研私塾全程封闭式教学、吃住学练一体化;公共课小班面授教学(PS:若公共课某科特别弱亦可单独再另咨一对一针对性补习)、专业课一对一面授或网授;班主任全程督导管理、公共课专业课即时免费答疑。考研学员随报随学,专业务实,真诚周到,助力上岸!

附私塾集训基地环境:

























