上海外国语大学国际文化交流学院简介
一、历史传承
上海外国语大学的留学生教育起始于20世纪80年代初。1981年夏,上外招收了第一批由“日本青年向中国青年赠书会”推荐的暑期汉语进修班学生27名。同年10月,为适应工作的需要,学校成立了“中文学习部领导小组”,下设办公室和中文教研室,教研室当时只有4名专职教师、7名兼职教师。
1984年,由原先基础部的汉语教研室、语言学教研室、国际关系教研室以及中文部的中文教研室合并而成对外汉语教学系。在建立对外汉语教学系的同时,学校组建了“留学生办公室”,直接受分管外事的副校长领导。留学生办公室和对外汉语教学系同属一个总支。
1994年1月18日,在原对外汉语教学系和留学生办公室的基础上组建而成国际文化交流学院。下设学院办公室、外国留学生部、外国留学生中文教研部、对外汉语教学系、语言学教研部,当时共有教职工42人。
建院以来,在全体教职员工的共同努力下,学院的办学规模和办学层次多次实现了跨越式发展,各项工作也进入了良性的可持续发展阶段。目前,学院下设学院办公室、外国留学生部、留学生中文教研部、中国语言文化教研部、语言学教研部、汉语国际教育教研部,主要承担全校留学生的招生与管理、3个学术型硕士点、1个专硕学位点和1个博士点的培养与管理、留学生本科生/进修生的教学以及全校中文类通识教育必修课的教学等工作。
二、专业建设
1984年11月19日,国家教委正式批准在我校增设对外汉语教学专业和外事管理专业,我校成为全国范围内最早拥有对外汉语教学专业的四所高校之一。
1993年12月,国家教委正式批准我校设立留学生“中国语言文学”四年制本科专业。1997年,首批对外汉语专业(经贸方向)的15名留学生完成本科学业,7人获得文学学士学位。
2000年,“语言学及应用语言学”“中国现当代文学”两个硕士点同时获批,2002年开始招生。同年,根据学校学科发展、整体布局的需要,原学院下属的对外汉语专业(中国学生)划归国际教育学院。
2001年,在留学生汉语本科专业中新设中英方向。
2007年,为顺应汉语国际推广新形势的需要,为国家培养从事海外汉语教学和传播中华文化的专门人才,学院成功申报汉语国际教育硕士专业学位点,成为全国首批获得设立该专业学位点的24所高校之一,2008年开始招生。
2009年,学院新设留学生国际经济与贸易(汉语)本科专业,2013年首批9名学生顺利毕业,获得经济学学士学位。
2010年,学院负责申报中国语言文学一级学科硕士学位授权点,获上海市教委批准。
2011年,申报设立汉语言文字学硕士点获批,2012年开始招生。同年经教育部高教司同意、备案,留学生“对外汉语”专业调整为“汉语言”专业。
2013年,开始招收工商管理(汉语)专业本科留学生。
2014年,学院在外国语言文学一级学科博士学位授权点下成功自设汉语国际教育二级学科博士点,2015年开始招生。
三、师资队伍
学院现有教职员工50人,其中行政人员13人,教师37人。教授5人,副教授13人,讲师18人,助教1人;具有博士学位者26人,博士在读者3人,具有博士后研究经历者10人;90%以上教师具有在海外工作、学习或研修的经历。学院另聘有合同制教师25人,各类兼课教师100余人。
四、科研情况
在完成繁重的教学任务的同时,我院教师还积极开展科研工作,取得了较为丰硕的科研成果。在“十二五”期间,全院共计出版学术专著(包括译著)10部、工具书29本、教材10余部、论文集4本;发表论文240篇,其中发表于核心期刊的论文90篇。
截至目前,我院教师先后承担了国家社科基金一般项目2项、国家社科基金后期资助项目1项、教育部人文社科基金项目5项、上海市哲社项目2项、中国博士后科学基金面上资助项目4项、上海市教委科研创新项目2项、上海外国语大学重大科研项目2项、上海外国语大学青年教师科研创新团队项目2项。此外,学院还承担了国家汉办、上海市学位办、上海市语委、上海市语测中心等各级各类教学、科研项目多项。
五、国际交流与合作
学院非常重视并积极开拓与海外院校的合作和交流,积极开拓来华留学的渠道。每年都有四五千名留学生来我院参加长期或短期学习(包括许多国外知名大学的校际交流生),他们分别来自世界各地100个左右的国家和地区。在“请进来”的同时,学院还十分注重对接国家“走出去”的发展战略,积极推广中国语言文化,每年均有数十名研究生以志愿者或交流生的身份被派往美国、德国、英国、日本、韩国、意大利、匈牙利、西班牙、摩洛哥、新西兰、泰国、秘鲁、厄瓜多尔、墨西哥、智利等国担任志愿者教师、进修或攻读学位。此外,学院曾先后派出了十余位教师赴海外孔子学院担任中方院长或公派教师。
学院已与韩国釜山外国语大学达成合作协议,开展“2+2”“3+1”模式的本科双学位项目;与美国卡耐基梅隆大学、美国加州州立大学签署协议开展“1+1”硕士双学位培养项目。学院目前正与俄罗斯、韩国等国的相关院校积极磋商,争取开拓更多的联合培养项目。
|
汉语国际教育专业近三年复试分数线、录取情况 |
||||
|
法语方向 |
复试人数 |
录取人数 |
录取最低分 |
复试技术分线 |
|
2018 |
8 |
5 |
331.8 |
318.6 |
|
2017 |
3 |
3 |
314.2 |
309.8 |
|
2016 |
4 |
3 |
309.8 |
308.2 |
|
西班牙语方向 |
复试人数 |
录取人数 |
录取最低分 |
复试技术分线 |
|
2018 |
13 |
7 |
336.7 |
303.1 |
|
2017 |
4-1 |
3 |
327.8 |
309.8 |
|
2016 |
4 |
3 |
340.5 |
308.2 |
|
阿拉伯语方向 |
复试人数 |
录取人数 |
录取最低分 |
复试技术分线 |
|
2018 |
0 |
0 |
||
|
2017 |
1 |
1 |
337.6 |
309.8 |
|
2016 |
0 |
0 |
308.2 |
|
|
其他语种方向 |
复试人数 |
录取人数 |
录取最低分 |
复试技术分线 |
|
2018 |
57 |
41 |
355.3 |
355.3 |
|
2017 |
69 |
47 |
351.4 |
351.4 |
|
2016 |
52 |
46 |
352.8 |
352.7 |
上海外国语大学复试技术分计算方法:
(1) 技术分计算公式按“业务 1+业务 2+总分*10%”计算的各专业复试技术分线: (满分为 350 分)
(2) 技术分计算公式按“ 业务 1+业务 2+外语+总分*10%”计算,且设外语成绩单科线的专业复试技 术分线和外语单科线:(满分为 450 分)
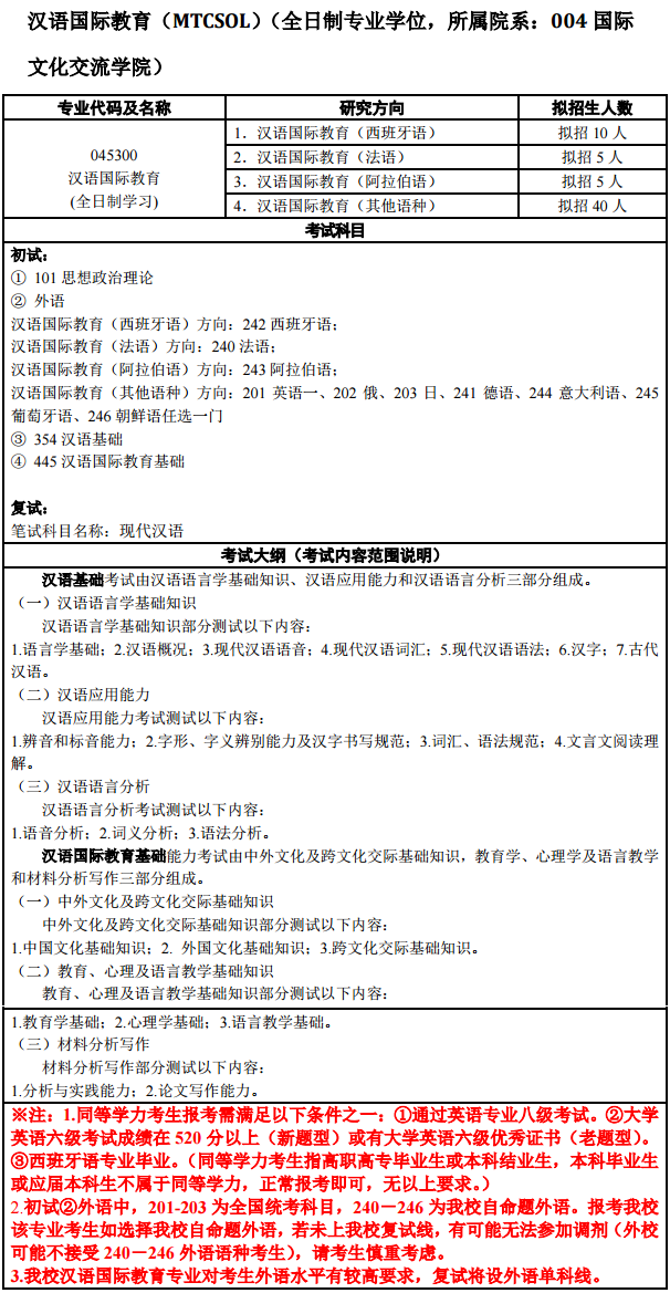
汉硕专业详情(18年数据)

考研咨询热线:17521023199
微信咨询:xinxiangxu123
微信公众号:上外考研联盟
分校地址:上海杨浦区国定路创业大厦2号楼11层1111室



















