本文将由新祥旭考研邱老师对2024年复旦大学社会学考研进行解析。主要有以下板块:学院简介、招生人数、考试科目、分数线、复试等几大方面。
一、学院简介
社会发展与公共政策学院2004年在原社会学系和人口研究所基础上建立,是以社会学为主兼有心理、公管、人资环经济学的学院。下设社会学、社会工作学、心理学、社会管理与社会政策四系,人口研究所、人类学民族学研究所及多个中心。有社会学、人类学、人口学、社会心理学、社会工作、老年学、人资环经济学、社会管理与社会政策博士硕士点,应用心理、社会工作专业硕士点,全英文中国研究硕士及复旦-华盛顿大学社会政策硕士双学位项目。
主要研究方向:
01(全日制)社会学
02(全日制)马克思主义社会学
03(全日制)人口学
04(全日制)人类学
05(全日制)老年学
06(全日制)社会工作学
二、专业目录
招生年份:2023年
拟招生人数:24
推免:20
考试科目:
01、02、03、04方向:
①101思想政治理论
②201英语(一)
③731社会研究方法
④883社会学概论
05、06方向:只招收推免生
备注:
1.本专业拟招收推免生20人。
2.学制3年。
3.01、02方向共同组织复试,考试招生计划2人;
03、04方向按研究方向分别组织复试,考试招生计划各1人。
4.05、06方向只招收推免生。
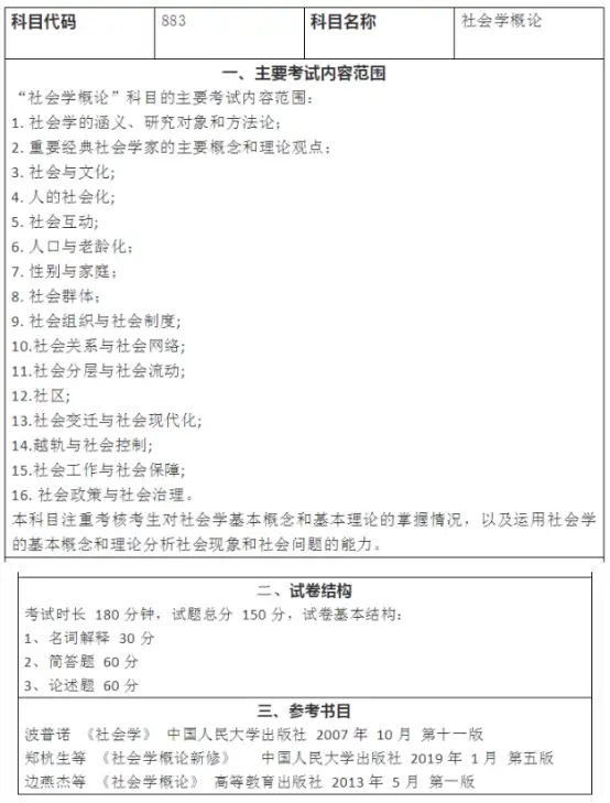
三、参考书目
《社会学》
《社会学概论新修》
《社会学概论》
《社会研究方法》
《社会研究方法:定性和定量的取向》
四、复试分数线
2023年:360分
五、2023年复试细则
为做好2023年硕士研究生招生复试工作,根据教育部和学校有关文件精神,结合院系实际情况,制定本细则。
一、确定复试名单学院研究生招生工作领导小组依据学校公布的考生进入复试的初试成绩基本要求、招生计划和考生初试成绩,择优确定复试名单。复试名单在本单位网站上公布。本学院采取差额复试,在生源充足的情况下,差额比例一般不低于120%,总成绩相同的末位考生都进入复试。符合初试成绩基本要求的生源数量少于招生计划120%的学科专业,安排全部合格生源参加复试。
二、成立复试专家组学院将按照专业方向或者专业学位硕士项目,成立多个复试专家组,选派责任心强、教学经验丰富、学术及外语水平较高的人员参加复试。每个复试专家组不少于5人。
三、审查报考资格按照《复旦大学2023年硕士研究生考生报考资格审查要求》,考生须提交以下材料原件参加复试:
①有效居民身份证、本人准考证。
②《考生诚信复试承诺书》。
③应届生的学生证。
④往届生的学历证书原件和教育部学历证书电子注册备案表(或学历认证报告),学位证书原件(报考专业对学位有要求的考生)。
⑤在境外获得学历、学位的考生,须提交教育部留学服务中心出具的《国(境)外学历学位认证书》(以应届生身份报考的考生须于录取当年入学前取得《认证书》)。
⑥同等学力考生应按照我校招生章程“报考条件”中的规定,提交授课学校教务部门提供的8门相关专业本科课程考试成绩单。
⑦在读研究生提交目前培养单位出具的同意报考证明;考生还须在拟录取前提供注销原学籍证明。
⑧“退役大学生士兵计划”专项考生,复试时出示《入伍批准书》和《退出现役证》原件,没有这两项材料的考生,不能列入该专项。
⑨“少数民族高层次骨干人才计划”专项考生,复试时提交《2023年少数民族高层次骨干人才计划考生登记表》。没有《登记表》的考生,不能列入该专项。考生须根据自身实际情况,将上述相应材料原件于复试时现场交院系审查。经审查,若发现考生不符合报考条件,取消其复试资格,初试成绩无效。
四、复试安排、考核内容、提交材料等要求
1.复试方式:现场复试。
2.进入复试/未进入复试结果将通过复旦大学研究生报考服务系统发布,请考生及时登录系统查看。暂定3月29日左右,在本学院网站公布进入复试的考生名单。
3.复试时间与地点:

4. 考生于复试时,需提交本人本科阶段成绩单(加盖公章)原件。
5. 复试是对考生综合素质的全面考察。考核内容主要包括所报考专业的综合知识与技能、外国语水平及思想政治素质和品德考核等。
6. 每名考生的复试面试时间一般不少于20分钟,全程录音录像。
五、考生成绩评定考生的总成绩包括初试成绩和复试成绩,其中:学术学位:初试成绩(500分折成100分,占总成绩70%)和复试成绩(100分,占总成绩30%)加总。专业学位:初试成绩(500分折成100分,占总成绩50%)和复试成绩(100分,占总成绩50%)加总。复试内容包括专业综合知识和外语听力与口试等部分。复试成绩中,专业综合知识占90%,外语听力与口试占10%。其中,“035200(专业学位)社会工作”复试成绩,包括团体面试20%、个人面试70%、外语听力与口试10%;团队面试根据分组分别在8:30-9:30、14:00-15:20进行,考生需围绕某个社会问题进行讨论。按照总成绩由高到低排名。复试成绩不及格者不予录取。
六、复试结果通知时间及方式复试结果将在本院系各学科全部复试结束后3个工作日内,通过复旦大学研究生报考服务系统发布,请考生及时登录系统查看复试结果。拟录取名单以学校公示为准。
七、复试纪律要求考生要认真阅读学校和本学院发布的考生须知等材料,严格遵守《复试考场规则》,签订《诚信复试承诺书》,确保提交材料真实和复试过程诚信。对复试试题内容等保密,在本学科复试工作全部结束前不得对外透露传播。
对复试过程中违反考场纪律和考试规定的考生,一经查实,即按有关规定严肃处理,取消录取资格,记入《考生考试诚信档案》,对在校生,由其所在学校按有关规定给予处分,直至开除学籍;对在职考生,通知考生所在单位,由考生所在单位视情节给予党纪或政纪处分。研究生新生入学后3个月内,学校和学院对所有考生进行全面复查,复查不合格的取消学籍;情节严重的,移交有关部门调查处理。
八、考生咨询方式和监督申诉渠道考生咨询方式:廖老师,学术学位:021-65643053,ymliao@fudan.edu.cn何老师,专业学位:021-65641023,ssdppzy@fudan.edu.cn监督申诉渠道:学院办公室,联系电话:021-65643051,邮箱:ssdppjy@fudan.edu.cn本《细则》自公布之日起实施,未列事项参照学校相关规定执行,由社会发展与公共政策学院负责解释。
复旦大学社会发展与公共政策学院2023年3月22日
六、考试大纲
731社会学研究方法考试大纲:

883社会学概论:




















